福建省教育厅  |   中国大学生在线  |   泉州医疗保障局  |   泉大学生综合管理系统
通知公告
当前位置: 首页 >> 学工动态 >> 通知公告 >> 正文

泉大“一站式”学生社区综合服务中心新学期运营!你的成长成才,我们 “一站式” 守护

作者:王权榕   编辑:学生工作处(部)   发布日期:2025-10-13    点击:

为进一步服务学生成长成才,打造 “学生教育、生活、成长共同体”,我校“一站式”学生社区综合服务中心于10月14日开始新学期运营啦!致力于为同学们提供“进一扇门,办多样事”的便捷体验,让校园生活更省心、更高效。

26F30

全方位服务,助力成长每一步

“一站式”学生社区综合服务中心以 “服务学生、围绕学生、关心学生” 为核心,聚焦同学们在学习、生活、发展中的实际需求,整合学生管理、资助业务、团学业务等多个领域的资源与服务——从日常事务办理到未来发展规划,在这里都能找到支持~

1E868

“一站式”学生社区综合服务中心地点

位于彩虹走廊旁,一善书院与双馨书院中间,如下图所示。

7F98D

服务内容:涵盖多领域,解决 “急难愁盼”

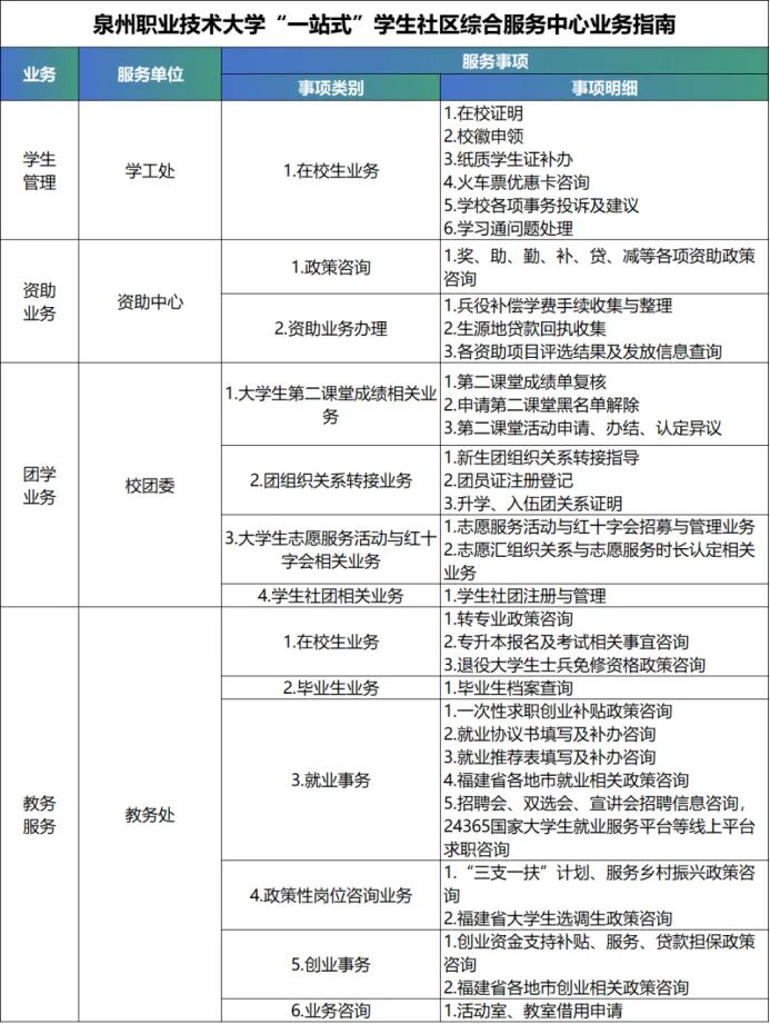
1.学生管理(学生工作处): 在校证明、校徽申领、 纸质学生证补办、 火车优惠卡咨询、学校各项事务投诉与建议

2.资助业务(资助中心):政策咨询、 资助业务办理

3.团学业务(校团委):大学生第二课堂成绩相关业务、团组织关系转接业务、 大学生志愿服务活动与红十字会相关业务、学生社团相关业务

4.教务服务(教务处): 在校生业务、毕业生业务、就业事务、政策性岗位咨询业务、创业事务、 业务咨询

具体服务事项明细如下图所示:

1C252

服务时间:每周一至周五,上午8:20—12:00,下午14:20—17:30

服务业务安排:


星期一 星期二 星期三 星期四 星期五
当日主营业务 团学业务 团学业务 学生管理 资助业务 教务业务

注:工作时间内所有服务均可办理,主营业务为当日服务重点

从日常琐事到未来规划,“一站式”学生社区综合服务中心愿做你校园生活的 “贴心助手”,欢迎来体验,让我们在便捷服务中,一起拥抱更充实的成长!


福建省晋江市内坑镇大学路1号     邮编:362268    
电话:0595-22500777, 0595-22545888
泉州职业技术大学 版权所有